幼儿园卫生保健与安全是保障幼儿健康成长的重要环节,涉及多个方面,包括饮食、环境、日常护理和意外事故预防等,以下是对幼儿园卫生保健与安全的一些详细阐述。

幼儿园卫生保健
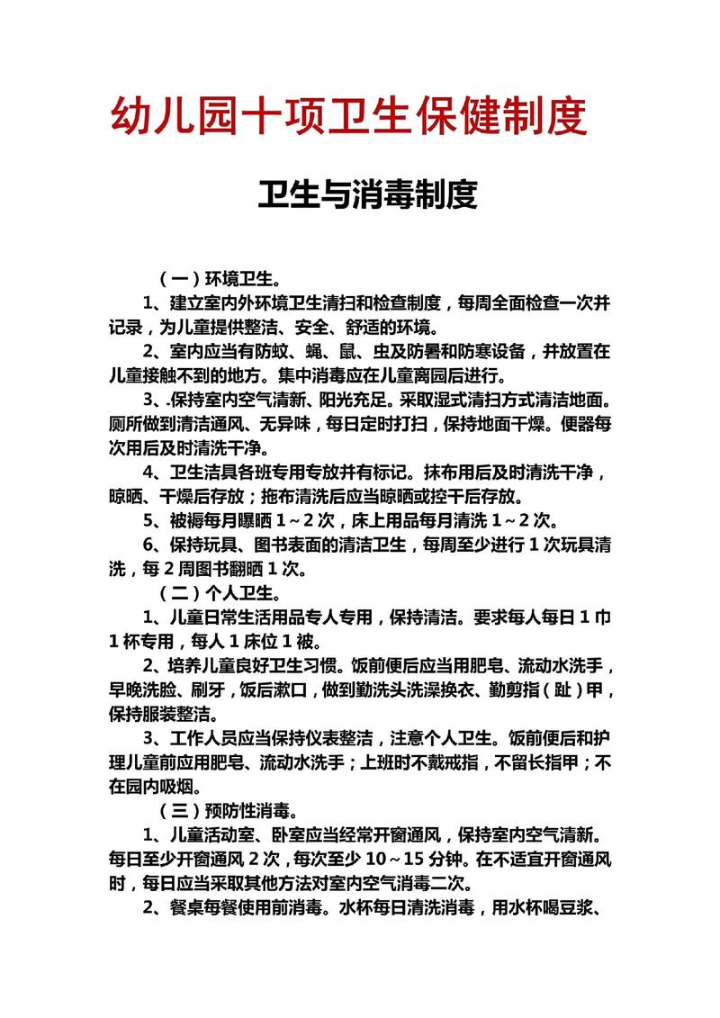
| 详细说明 |
| ---- | -------- |
| 饮食卫生 | 1. 食品采购:选择新鲜、安全、无污染的食材。
食品加工:确保食品加工过程中的卫生,避免交叉污染。
食品储存:合理储存食品,避免变质。
食品供应:定期对幼儿进行营养评估,确保饮食均衡。 |
| 环境卫生 | 1. 空气质量:保持室内空气流通,定期开窗换气。
卫生清洁:定期进行卫生清洁,特别是教室、卫生间、食堂等高频使用区域。
消毒工作:定期对玩具、餐具、床铺等进行消毒处理。 |
| 日常护理 | 1. 个人卫生:培养幼儿良好的个人卫生习惯,如勤洗手、剪指甲等。
睡眠护理:确保幼儿有充足的睡眠,营造良好的睡眠环境。
健康检查:定期对幼儿进行健康检查,及时发现并处理健康问题。 |
幼儿园安全
| 详细说明 |
| ---- | -------- |
| 意外事故预防 | 1. 环境安全:确保幼儿园环境无安全隐患,如尖锐物体、易碎物品等。
用电安全:加强用电安全教育,防止幼儿触电。
交通安全:教育幼儿遵守交通规则,确保出行安全。 |
| 传染病预防 | 1. 疫苗接种:确保幼儿完成规定的疫苗接种。
环境消毒:定期对幼儿园进行消毒,特别是流感季节。
健康教育:教育幼儿了解传染病的传播途径和预防措施。 |
| 应急处理 | 1. 应急预案:制定详细的应急预案,包括火灾、地震、传染病等紧急情况。
应急演练:定期进行应急演练,提高师生的应急处理能力。
配备设施:配备必要的应急设施,如急救箱、灭火器等。 |
FAQs
Q1:幼儿园如何确保幼儿的饮食安全? A1:幼儿园确保幼儿饮食安全主要通过以下几个方面:
- 选择新鲜、安全的食材,确保食品来源可靠。
- 加强食品加工过程中的卫生管理,避免交叉污染。
- 合理储存食品,避免因储存不当导致的食品变质。
- 定期对幼儿进行营养评估,确保饮食均衡。
Q2:幼儿园如何预防传染病? A2:幼儿园预防传染病的主要措施包括:

- 确保幼儿完成规定的疫苗接种。
- 定期对幼儿园环境进行消毒,特别是在流感季节。
- 加强幼儿的健康教育,让他们了解传染病的传播途径和预防措施。
- 对疑似传染病病例进行及时隔离和处理,防止疫情扩散。
