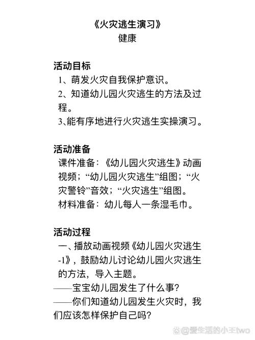
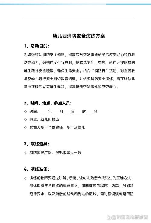
小班消防安全演练方案

演练目的
- 提高幼儿消防安全意识,掌握基本的消防安全知识和技能。
- 增强师生在紧急情况下的应变能力,确保在火灾等突发事件中能够迅速、有序地疏散。
- 培养幼儿在火灾发生时的自救能力和逃生技巧。
演练时间
- 演练时间:根据实际情况确定,建议选择在天气晴朗、风力较小的时段进行。
- 演练前准备时间:提前一周开始准备,包括制定方案、培训教师、布置场地等。
演练对象
- 全体幼儿及教职工。
- 邀请消防部门进行现场指导。
- 消防安全知识讲解:由消防员或教师讲解火灾的危害、预防措施、逃生方法等。
- 火灾逃生演练:模拟火灾发生,组织幼儿和教职工进行逃生演练。
- 消防器材使用演练:教授灭火器、消防栓等器材的使用方法。
演练步骤

| 步骤 | 负责人 | 时间 | |
|---|---|---|---|
| 1 | 制定演练方案 | 教务处 | 提前一周 |
| 2 | 教师培训 | 教务处 | 提前一周 |
| 3 | 幼儿安全教育 | 各班班主任 | 提前一周 |
| 4 | 演练场地布置 | 后勤处 | 提前一天 |
| 5 | 演练开始 | 总指挥 | 演练当天 |
| 6 | 演练结束 | 总指挥 | 演练当天 |
| 7 | 演练总结 | 教务处 | 演练结束后一周 |
演练流程
-
消防安全知识讲解
- 消防员或教师讲解火灾的危害、预防措施、逃生方法等。
- 幼儿提问环节,解答幼儿的疑问。
-
火灾逃生演练
- 模拟火灾发生,教师组织幼儿有序撤离教室。
- 教师和保育员在楼梯口、拐角处引导幼儿,确保幼儿安全通过。
- 消防员现场指导,纠正逃生过程中的不规范动作。
-
消防器材使用演练

- 消防员讲解灭火器、消防栓等器材的使用方法。
- 教师和幼儿分组进行实际操作演练。
演练注意事项
- 演练前确保场地安全,无障碍物。
- 演练过程中,教师和保育员要密切关注幼儿,确保幼儿安全。
- 演练结束后,及时清理现场,恢复原状。
- 教务处组织召开演练总结会议,对演练过程进行总结。
- 教师和幼儿分享演练心得,提出改进意见。
- 教务处将演练总结报告上报上级部门。
FAQs:
Q1:小班消防安全演练的目的是什么? A1:小班消防安全演练的目的是提高幼儿消防安全意识,掌握基本的消防安全知识和技能,增强师生在紧急情况下的应变能力,确保在火灾等突发事件中能够迅速、有序地疏散。
Q2:小班消防安全演练的流程是怎样的? A2:小班消防安全演练的流程包括消防安全知识讲解、火灾逃生演练和消防器材使用演练,首先由消防员或教师讲解消防安全知识,然后进行火灾逃生演练,最后进行消防器材使用演练。
