食堂食品卫生安全制度是保障师生饮食安全的重要措施,以下是一份详细的食堂食品卫生安全制度:

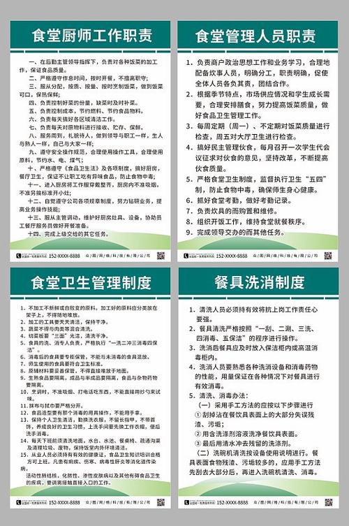
食堂卫生管理制度
-
食堂工作人员必须持有有效健康证明,定期进行体检。
-
食堂内环境要保持整洁,定期进行消毒。
-
食堂工作人员需穿戴整洁的工作服,头发需束起,不得留长指甲。

-
食材采购需符合国家食品安全标准,严禁使用过期、变质、有毒有害的食材。
-
食材储存需分类存放,生熟分开,防止交叉污染。
-
食材加工、烹饪过程中,严格遵循食品加工操作规程,确保食品质量。
-
食堂餐具、炊具、设备定期进行清洗、消毒,保持清洁卫生。

-
食堂内不得存放易燃、易爆、有毒有害物品。
-
食堂工作人员需接受食品安全培训,提高食品安全意识。
食堂食品安全管理制度
-
食堂管理人员需对食品安全负总责,确保食品安全。
-
食堂应建立健全食品安全管理制度,明确食品安全责任。
-
食堂应定期对食品安全进行检查,发现问题及时整改。
-
食堂应做好食品留样工作,留样时间不少于48小时。
-
食堂应做好食品安全事故应急预案,确保事故发生时能迅速处置。
-
食堂应积极配合相关部门开展食品安全检查,接受监督。
食堂食品卫生安全培训
-
食堂工作人员需定期参加食品安全培训,提高食品安全意识。
-
食堂管理人员需对食品安全知识进行考核,确保工作人员掌握相关技能。
-
食堂应开展食品安全宣传教育活动,提高师生食品安全意识。
以下是一份表格,展示食堂食品卫生安全制度的具体内容:
| 序号 | 说明 | |
|---|---|---|
| 1 | 食堂工作人员健康证明 | 必须持有有效健康证明,定期体检 |
| 2 | 食堂环境整洁 | 定期消毒,保持卫生 |
| 3 | 工作服要求 | 穿着整洁,头发束起,不得留长指甲 |
| 4 | 食材采购标准 | 符合国家食品安全标准,严禁使用过期、变质、有毒有害的食材 |
| 5 | 食材储存要求 | 分类存放,生熟分开,防止交叉污染 |
| 6 | 食材加工、烹饪规程 | 严格遵循操作规程,确保食品质量 |
| 7 | 餐具、炊具、设备清洗消毒 | 定期清洗、消毒,保持清洁卫生 |
| 8 | 禁止存放易燃、易爆、有毒有害物品 | 食堂内不得存放易燃、易爆、有毒有害物品 |
| 9 | 食品安全培训 | 定期参加培训,提高食品安全意识 |
| 10 | 食品安全检查 | 定期检查,发现问题及时整改 |
| 11 | 食品留样 | 留样时间不少于48小时 |
| 12 | 食品安全事故应急预案 | 确保事故发生时能迅速处置 |
| 13 | 食品安全宣传教育 | 开展宣传教育活动,提高师生食品安全意识 |
FAQs:
问题:食堂食品卫生安全制度的主要目的是什么?
解答:食堂食品卫生安全制度的主要目的是保障师生饮食安全,防止食品安全事故的发生,提高食品安全水平。
问题:食堂工作人员需具备哪些条件?
解答:食堂工作人员需具备有效健康证明,定期体检;穿戴整洁的工作服,头发束起,不得留长指甲;接受食品安全培训,提高食品安全意识。
