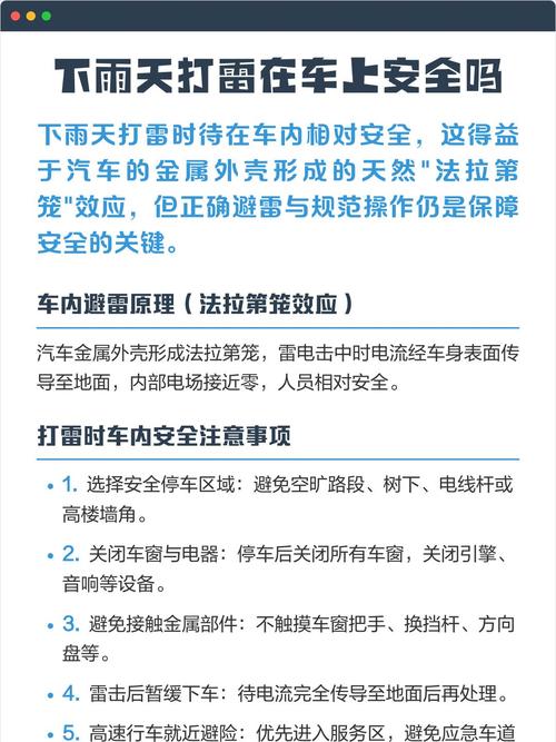
打雷时在汽车里安全吗?

打雷时,人们在寻找避难所时往往会考虑多种选择,其中汽车是一个常见的避难场所,在打雷时,待在汽车里是否安全呢?以下是对这一问题的详细解答。
| 汽车类型 | 防雷原理 | 安全性分析 |
|---|---|---|
| 非金属车身 | 汽车金属外壳和底盘形成闭合回路,雷电击中汽车时,电流会沿着金属外壳和底盘流入地面,从而保护车内人员安全。 | 安全性较高,但并非绝对安全。 |
| 金属车身 | 汽车金属外壳和底盘形成闭合回路,雷电击中汽车时,电流会沿着金属外壳和底盘流入地面,从而保护车内人员安全。 | 安全性较高,但并非绝对安全。 |
- 汽车金属外壳和底盘如何防雷?
当雷电击中汽车时,电流会首先寻找最近的地面,而汽车金属外壳和底盘就成为了电流的路径,由于电流在金属外壳和底盘之间形成闭合回路,因此大部分电流会沿着这个回路流入地面,从而保护车内人员免受雷击伤害。
- 在打雷时,汽车内人员是否绝对安全?
尽管汽车金属外壳和底盘能够有效防止雷电直接击中车内人员,但并非绝对安全,以下原因可能导致车内人员受到雷击伤害:
(1)汽车门窗未关闭:如果汽车门窗未关闭,雷电可能通过缝隙进入车内,从而对车内人员造成伤害。
(2)汽车故障:如果汽车存在故障,如线路短路等,雷电可能通过故障点进入车内,导致车内人员受到伤害。
(3)雷击附近区域:即使汽车内部安全,但若雷击发生在汽车附近区域,强大的雷电流仍然可能对车内人员造成伤害。
在打雷时,待在汽车里相对安全,但仍需注意以下几点:
-
关闭汽车门窗,确保车内环境封闭。
-
检查汽车是否存在故障,如线路短路等。
-
尽量避免在雷击附近区域停车。
-
如遇雷击,保持冷静,避免在车内使用手机、电脑等电子设备。
-
若条件允许,尽量选择室内避雷场所。
在打雷时,汽车是一个相对安全的避难场所,但仍需注意以上事项,以确保自身安全。
