针灸理疗作为一种传统中医治疗方法,近年来受到了越来越多人的关注,很多人关心针灸理疗是否能通过医疗保险进行报销,下面,我们就来详细了解一下这个问题。

我们需要明确的是,针灸理疗是否能医保报销,主要取决于以下几个方面:
| 项目 | 说明 |
|---|---|
| 医保政策 | 不同地区的医保政策有所不同,有的地区可以将针灸理疗纳入医保报销范围,而有的地区则不能。 |
| 医疗机构资质 | 医保报销需要具备相应资质的医疗机构才能进行。 |
| 诊断证明 | 进行针灸理疗时,需要有相应的诊断证明,证明患者的病情确实需要通过针灸理疗进行治疗。 |
| 治疗项目 | 医保报销范围内的针灸理疗项目可能有限,需要根据当地医保政策进行了解。 |
我们分别从以下几个方面来详细了解一下:
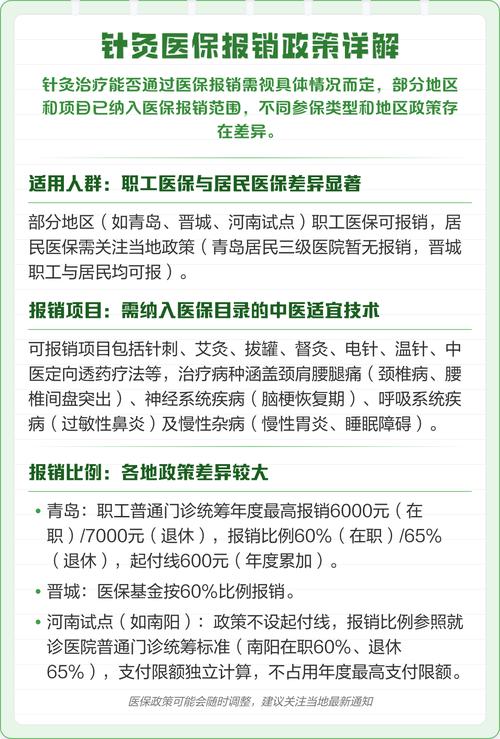
医保政策
我国部分地区已经将针灸理疗纳入医保报销范围,北京市、上海市、广东省等地,部分医保政策允许患者在符合条件的情况下,对针灸理疗费用进行报销,但需要注意的是,不同地区的报销比例和报销限额可能有所不同。

医疗机构资质
要想享受医保报销,必须选择具备相应资质的医疗机构,这些医疗机构通常需要具备中医科资质,且具备针灸理疗专业技术人员,在选择医疗机构时,可以通过当地医保局网站或拨打医保服务热线进行查询。
诊断证明
进行针灸理疗时,患者需要提供相应的诊断证明,这通常包括医院出具的病历、检查报告等,证明患者的病情确实需要通过针灸理疗进行治疗。

治疗项目
医保报销范围内的针灸理疗项目可能有限,在了解当地医保政策时,可以咨询医保局或医疗机构,了解具体的报销项目。
以下是一个表格,展示了不同地区部分医保政策对针灸理疗的报销情况:
| 地区 | 报销范围 | 报销比例 | 报销限额 |
|---|---|---|---|
| 北京市 | 针灸、拔罐、刮痧等中医理疗项目 | 70% | 3000元/年 |
| 上海市 | 针灸、拔罐、刮痧、推拿等中医理疗项目 | 60% | 5000元/年 |
| 广东省 | 针灸、拔罐、刮痧、推拿等中医理疗项目 | 50% | 10000元/年 |
针灸理疗是否能医保报销,需要根据当地医保政策、医疗机构资质、诊断证明和治疗项目等因素进行综合考虑,以下是一些常见的FAQs:
FAQs:
-
问题:所有针灸理疗项目都能医保报销吗? 解答:不一定,医保报销范围内的针灸理疗项目可能有限,需要根据当地医保政策进行了解。
-
问题:针灸理疗费用超过医保报销限额怎么办? 解答:超出医保报销限额的部分,患者需要自费承担,部分医疗机构可能提供分期付款等方式减轻患者负担。
