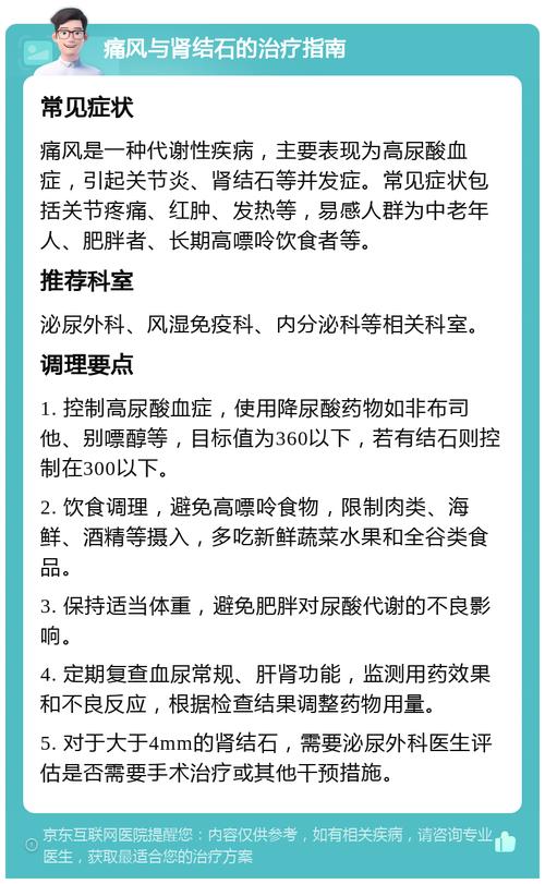
痛风和肾功能不好都是常见的健康问题,它们之间可能存在相互影响,以下是针对痛风肾功能不好的一些应对措施:

| 应对措施 | 详细说明 |
|---|---|
| 严格遵循医嘱 | - 按时服用药物,如降尿酸药物、止痛药等。 - 遵循医生的建议,调整生活方式,如饮食、运动等。 |
| 调整饮食 | - 控制高嘌呤食物的摄入,如动物内脏、海鲜、啤酒等。 - 增加蔬菜、水果、全谷类等低嘌呤食物的摄入。 - 保持适当的水分摄入,每天至少喝2000毫升水。 |
| 控制体重 | - 肥胖会增加痛风和肾病的风险,因此要控制体重。 - 通过合理饮食和适量运动来减轻体重。 |
| 适量运动 | - 适量的运动有助于降低尿酸水平,改善肾功能。 - 选择适合自己的运动方式,如散步、慢跑、游泳等。 |
| 避免饮酒 | - 酒精会干扰尿酸的排泄,加重痛风和肾病的症状。 - 尽量避免饮酒,尤其是啤酒和烈酒。 |
| 定期检查 | - 定期检查血尿酸、肾功能等指标,以便及时发现病情变化。 - 根据检查结果调整治疗方案。 |
| 保持良好的心态 | - 良好的心态有助于提高生活质量,减轻病情。 - 可以通过参加社交活动、学习新技能等方式来调节心情。 |
以下是一些常见的问答:
FAQs:
-
痛风和肾功能不好可以同时治疗吗?
可以,痛风和肾功能不好虽然症状不同,但它们之间存在一定的关联,在治疗痛风的同时,也要关注肾功能的变化,并采取相应的措施来保护肾脏。

-
痛风肾功能不好患者应该注意哪些事项?
痛风肾功能不好患者应该注意以下几点:1)遵循医嘱,按时服药;2)调整饮食,控制嘌呤摄入;3)适量运动,保持健康体重;4)避免饮酒;5)定期检查血尿酸、肾功能等指标;6)保持良好的心态,通过这些措施,有助于减轻病情,提高生活质量。

