网吧消防安全培训记录

培训时间:2026年10月15日
培训地点:XX网吧会议室
培训对象:XX网吧全体员工
消防安全基础知识

(1)火灾的分类及特点
(2)火灾的成因及预防措施
(3)火灾报警及逃生方法
网吧消防安全管理

(1)网吧消防安全责任制
(2)网吧消防安全管理制度
(3)网吧消防安全设施及器材的使用与维护
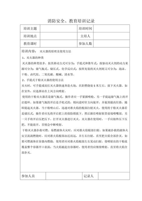
灭火器的使用方法
(1)灭火器的种类及适用范围
(2)灭火器的使用方法及注意事项
(3)灭火器的检查与维护
培训过程:
消防安全基础知识讲解
(1)由消防安全专家详细讲解火灾的分类、成因、预防措施及逃生方法。
(2)通过案例分析,让员工了解火灾的危害及消防安全的重要性。
网吧消防安全管理讲解
(1)由网吧负责人讲解网吧消防安全责任制、管理制度及消防安全设施器材的使用与维护。
(2)现场演示消防安全设施器材的使用方法,让员工掌握实际操作技能。
灭火器的使用方法讲解
(1)由消防安全专家讲解灭火器的种类、适用范围、使用方法及注意事项。
(2)现场演示灭火器的使用方法,让员工亲身体验灭火器的操作。
-
通过本次培训,使全体员工充分认识到消防安全的重要性,提高了消防安全意识。
-
员工掌握了消防安全基础知识、网吧消防安全管理及灭火器的使用方法,为网吧消防安全提供了有力保障。
-
希望全体员工在今后的工作中,严格遵守消防安全制度,共同维护网吧消防安全。
培训记录表:
| 序号 | 培训时间 | 培训人员 | 培训效果 | |
|---|---|---|---|---|
| 1 | 消防安全基础知识 | 2026年10月15日 | 全体员工 | 良好 |
| 2 | 网吧消防安全管理 | 2026年10月15日 | 全体员工 | 良好 |
| 3 | 灭火器的使用方法 | 2026年10月15日 | 全体员工 | 良好 |
培训考核:
-
考核方式:现场提问、实际操作 消防安全基础知识、网吧消防安全管理、灭火器的使用方法
-
考核结果:全体员工均达到培训要求
后续工作:
-
定期开展消防安全培训,提高员工消防安全意识。
-
加强网吧消防安全管理,确保消防安全设施器材完好有效。
-
定期组织消防演练,提高员工应对火灾的能力。
FAQs:
问题:网吧消防安全培训的目的是什么?
解答:网吧消防安全培训的目的是提高员工消防安全意识,掌握消防安全知识和技能,确保网吧消防安全。
问题:网吧消防安全培训的内容有哪些?
解答:网吧消防安全培训内容包括消防安全基础知识、网吧消防安全管理、灭火器的使用方法等,通过培训,使员工掌握消防安全知识和技能,提高应对火灾的能力。
